
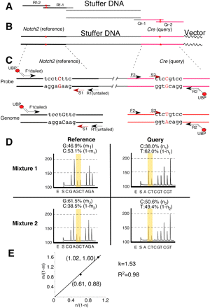
An example showing how RQPS is employed to determine the copy number of a Cre transgene with Notch2 as reference. (A) The RQPS probe is made by sequentially amplifying a stuffer DNA fragment with two pairs of ~70-bp oligonucleotides. The two primers on the left (Rf-1 and Rf-2) will add a fragment corresponding to part of the mouse Notch2 gene onto the stuffer DNA, while the two primers on the right (Qr-1 and Qr-2) will add a fragment of the Cre gene. (B) The two SNVs (C for the Notch2 probe and C for the Cre probe, red and capitalized) are incorporated into the oligonucleotides at the time of their synthesis. (C) The reference and query fragments containing the SNVs are amplified with a three-primer PCR, and the biotinylated strand will be purified with streptavidin beads, followed by sequencing with sequencing primers. Pyrograms from a representative experiment are shown in (D). In this specific example, G stands for the reference probe and C for the reference genome, because the sequencing primers sequence the minus strand. For the query pyrograms, the C peak also includes the contribution from the C just in front of the SNV. (E) A plot of G/C against C/T produces a line with a slope of 1.53. Because there are two copies of Notch2 in the mouse genome, the copy number of Cre transgene in this animal is three.










